近日, 南方科技大学医学院生物化学系、稳态医学研究院苏明媛副教授团队揭示了细胞营养感知通路中关键调控因子GATOR1-KICSTOR复合物的分子调控机制,该研究成果以Architecture of the human KICSTOR and GATOR1-KICSTOR complexes为题发表于Nature Structural & Molecular Biology, 并应邀以Research Briefing 形式同步发表了科普性简报Caught in the act: how a brake on cell growth is fastened to lysosomes。该研究运用冷冻电镜技术与生化、细胞等功能实验,阐明了KICSTOR如何锚定GATOR1复合体于溶酶体表面,以实现对mTORC1信号通路的营养依赖性调控。该发现为癫痫、智力障碍等因KICSTOR组分突变相关的神经系统疾病提供了重要的结构生物学见解。
mTORC1信号通路是细胞生长调控的核心枢纽,其活性受Rag GTPases调控。在营养充足时,Rag GTPases将mTORC1招募至溶酶体表面以激活其功能;而营养缺乏时,GATOR1复合体则令Rag GTPases失活,抑制mTORC1通路(图1)。然而,GATOR1锚定于溶酶体膜的分子机理,直至KICSTOR复合体的发现才得以揭晓。

图1 GATOR1-KICSTOR复合物调控mTORC1模式图
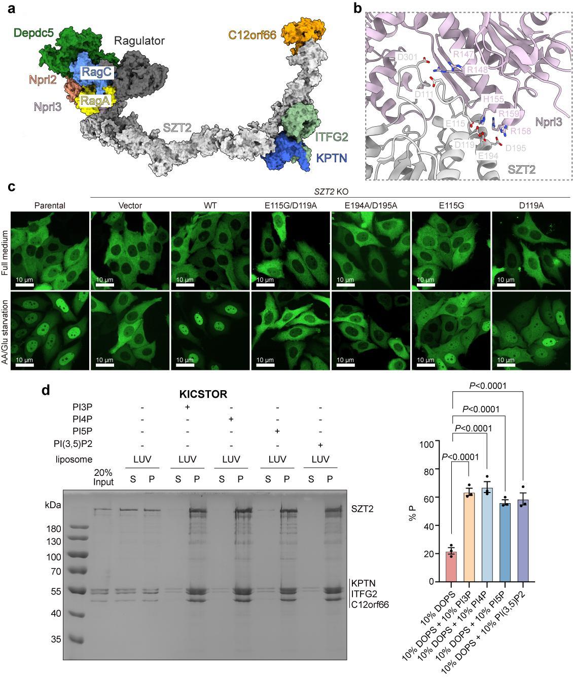
研究团队通过冷冻电镜解析出KICSTOR复合体的结构,发现其最大组分SZT2亚基通过多个结构单元形成延展的柄状支架,将其他组分(KPTN-ITFG2和C12orf66)锚定于其C端结构域(图2a)。进一步的GATOR1-KICSTOR复合物结构显示,GATOR1通过Nprl3亚基与SZT2的N端结构域特异性结合。Nprl3中的一段α螺旋区域转变为关键的β-发夹结构结合SZT2(图2b),这一构象变化对结合至关重要。功能研究表明,在营养饥饿状态下,破坏SZT2与Nprl3的相互作用会引发mTORC1持续激活,并导致转录因子TFE3的异常定位(图2c)。

图2 GATOR1-KICSTOR复合物在mTORC1通路中的功能研究
此外,团队还揭示了KICSTOR自身与溶酶体膜结合的分子机制。脂质体结合实验证实,KICSTOR复合体可直接与带负电荷的脂质相互作用(图2d),其中SZT2和C12orf66是膜结合的关键亚基,细胞成像实验也证实这两者对定位至溶酶体至关重要。该项研究首次实现了人源KICSTOR复合体及其与GATOR1相互作用的结构可视化,揭示了蛋白相互作用与脂质结合活性共同实现溶酶体营养感知调控元件对mTORC1的精准调控。这一发现帮助解释了KICSTOR基因突变导致神经系统疾病的分子基础,也为未来相关疾病的治疗策略开发奠定了理论框架。
苏明媛副教授课题组滕霏和曾欢为共同第一作者,南方科技大学为论文第一完成单位。苏明媛和香港中文大学(深圳)Goran Stjepanovic助理教授、广州实验室Chun-Yan Lim研究员为共同通讯作者。该研究得到南方科技大学冷冻电镜中心、香港中文大学(深圳)科比尔卡研究所冷冻电镜平台和质谱平台、南方科技大学稳态医学研究院、广东省普通高校新陈代谢与健康重点实验室的支持。该研究还得到国家自然科学基金、广东省自然科学基金、深圳市医学研究专项资金等项目资助。
论文链接: https://www.nature.com/articles/s41594-025-01693-4
Research Briefing: https://www.nature.com/articles/s41594-025-01709-z
供稿:医学院生物化学系
转载自南科新闻网

